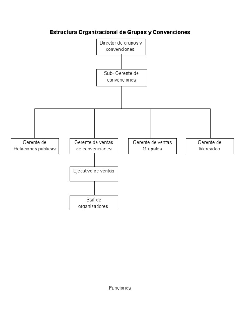
Organigrama De Grupos Y Convenciones En Un Hotel
El Rotary Club Internacional efectuó un evento al cual asistieron 5,000 participantes de todo el mundo, y debido a la falta de hoteles hubo necesidad de crear una ciudad "Jardín Pullman" en la estación Buenavista, con camas emergentes y cuartos de hospital para atender la gran demanda, inaugurada por el General Lázaro Cárdenas.
Antecedentes del Derecho Procesal Mercantil en México 🍃 Juristas Eternos

Ver más. Antecedentes Históricos De Congresos Y Convenciones en México. En la antigua Babilonia hay claros testimonios de la inclinación que los griegos tenían por viajar: asistían a fiestas de carácter religioso, en las que simultáneamente se celebraban competencias atléticas, como en Olimpia, ciudad donde se originaron las famosas.
Organización de grupos y convenciones Grupo Club de Hoteles

La primera Conferencia Internacional del Trabajo se llevó a cabo en Washington D.C., Estados Unidos, en 1919. El evento se organizó después de la Primera Guerra Mundial para discutir temas relacionados con el empleo, la seguridad en el trabajo y las condiciones laborales en todo el mundo.
Primer Informe de Rivera será en Centro de Convenciones México

Antecedentes Históricos de los Grupos y Convenciones by on Prezi. Blog. April 18, 2024. Use Prezi Video for Zoom for more engaging meetings. April 16, 2024. Understanding 30-60-90 sales plans and incorporating them into a presentation. April 13, 2024. How to create a great thesis defense presentation: everything you need to know.
Grupos y convenciones

Año 1930 Las compañias de seguros realizan sus 1ras convenciones Año 1935 Rotary Club International efectuó un evento con 500 participantes de todo el mundo lo que abrió las puertas de México al turismo internacional 1ra convención Intergubernamental en Alemania 1644-1648 Año
Eventos y Convenciones Sheraton Buganvilias Resort & Convention Center

Antecedentes Historicos de Grupos y Convenciones. By nadolilith. Jul 9, 1000. nia. Asistían a fiestas de carácter religioso, en las que simultáneamente se celebraban competencias atléticas, como en Olimpia, ciudad donde se originaron las famosas olimpiadas. Mar 12, 1775. Revolución Industrial.
Organización de Grupos y Convenciones en Mexico PDF Turismo México
El presente documento tiene como objeto conocer a fondo la organización de grupos y convenciones, a través de sus antecedentes históricos que como veremos los grupos y convenciones no solo tienen su existencia en los siglos recientes, esto viene desde los romanos y griegos, sus reuniones religiosas o espirituales son consideradas como.
Estas son 10 aspectos a tener en cuenta para tener un evento exitoso Costa Rica Centro de

Beneficios del turismo de reuniones y tipos. Según la Organización Mundial del Turismo (OMT), el turismo de reuniones cumple con las siguientes características: se realiza fuera de las actividades cotidianas, la estadía debe ser de al menos 24 horas y cuenta con todo lo que requiere una reunión.
Organigrama De Grupos Y Convenciones En Un Hotel

ANTECEDENTES DE LOS GRUPOS Y CONVENCIONES. 1560 se creó la academia secretorum naturaè de Nápoles y se crearon academias para intercambiar conocimientos. Thomas Cook tiene la reputación de ser el primer agente de viaje que en 1841 alquiló un tren para llevar 540 personas a una convención antialcohólica.
OGRU 2016 Organización del departamento de grupos y convenciones

La industria de reuniones juega un papel clave para la economía mexicana. Las más de 300 mil reuniones, que incluyen eventos corporativos, congresos, grupos de incentivos, exhibiciones y conferencias, tuvieron un impacto económico de 25 mil millones de dólares, equivalentes al 1.5% del PIB. El año pasado, México fue anfitrión de 182.
DEPARTAMENTO DE GRUPOS Y CONVENCIONES YouTube

Alumnos de la carrera de Turismo en la materia de Grupos y convenciones. Grupo 5,1 de la UTT; presentan el video de "Antecedentes historicos de grupos y conv.
Centros de Convenciones y Museos en el Estado de México Mexpo

Organización de grupos y convenciones. EVOLUCIÓN DE LOS GRUPOS Y CONVENCIONES Antecedentes históricos. Dentro de los antecedentes de esta actividad se puede remontar a los que dieron origen a la actividad turística, con los griegos trasladándose por razones religiosas y por sus famosas competiciones. Antecedentes históricos El movimiento turístico fue mas importante con los romanos con.
México se fortalece como destino de convenciones y reuniones Centro Urbano

Entre fines del siglo XVIII y mediados del XIX ocurrió uno de los acontecimientos más significativos para el turismo: la Revolución Industrial, que propició una transformación económica y social, y el surgimiento de una clase numerosa y próspera; ésta compartía el deseo de viajar debido a que se instituyeron las vacaciones y se mejoraron los transportes.
ANTECEDENTES HISTORICOS DE GRUPOS Y CONVENCIONES YouTube

Nacimiento del Turismo en México. Antecedentes del Turismo (Equipo 5) LA HORA DEL TURISMO. El despegue del turismo a partir de 1945. LINEA DE TIEMPO DEL OCIO, TRANSPORTE, TURISMO Y VIAJES. Evolución del turismo en México. Antecedentes del Turismo Rural. Evolución del Turismo en España.
Grupos y convenciones

Qué es un evento: Historia y Clasificación. BLOG. Organización de eventos. Hagamos historia… hasta 1973 si buscábamos en un diccionario de lengua española la acepción de la palabra rezaba "evento: hecho que puede ocurrir o no". Foto de Nils Stahl en Unsplash. Por la evolución de la industria de los eventos y el crecimiento de empresas.
Organización de grupos y convenciones Grupo Club de Hoteles

Full text. CONGRESOS Y CONVENCIONES EN MEXICO Para México es difícil conseguir datos referentes sobre la historia de los congresos y convenciones en nuestro país ya que nunca ha sido un país de estadísticas. Sin embargo existe un informe que se realizo por el Centro de Estudios Superiores en Turismo (CESTUR) en 1989 al se le titulo.
.