¿Qué es el mapeo de procesos? Softgrade

Una línea del tiempo es una representación gráfica de una secuencia cronológica de los eventos de una historia, proceso o narración. Las líneas del tiempo, que se presentan en formato horizontal o vertical, les brinda a los usuarios un medio simplificado para comprender cómo los distintos eventos, personas y acciones desempeñaron un rol, o lo desempeñarán, en un proceso o período.
Aprende Cómo Crear Un Diagrama De Procesos Correctamente

Un mapa de procesos es una herramienta que representa gráficamente los diferentes pasos o actividades involucradas en un proceso de negocio. Ayuda a visualizar y organizar los pasos necesarios para alcanzar un objetivo en un negocio o empresa. Te proporciona una visión clara y estructurada de cómo se realiza cada tarea, quién es responsable.
Mapa conceptual de Proceso Productivo

La documentación en forma de narrativa de un proceso consiste en la descripción paso a paso de las acciones realizadas por los colaboradores en la que toman como insumo las entradas del proceso para producir las salidas. La documentación de procesos debe incluir los siguientes pasos: A. Título del proceso
Organizacion de eventos

Organización de eventos ejemplos y pasos a seguir. Te detallo a continuación, los mejores ejemplos de organización de eventos y pasos que debes seguir para organizar uno correctamente. 1. Factores comunes para organizar un evento. El primer factor común para organizar un evento es la elaboración de un briefing.
¿Cómo hacer el mapa de procesos de una panadería?

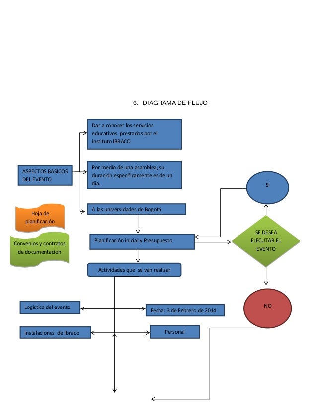
En primer lugar, analizaremos la etapa de pre-evento, donde se define el propósito del evento y se realiza la investigación y selección del lugar adecuado. Luego, pasaremos a la etapa de planificación, donde se establecerán los objetivos y se elaborará un plan detallado, incluyendo el presupuesto , la agenda y la contratación de proveedores.
Descripción de Eventos y Artefactos básicos que se usan en SAFe y su Valor para el Negocio

La documentación de procesos es una descripción detallada de cómo llevar a cabo un proceso. En ella se describen los pasos exactos que se necesitan para realizar una tarea de principio a fin. Al crear un documento detallado, puedes alinear el trabajo de equipo en torno a los objetivos del proceso y fomentar la claridad dentro de la.
Tipos De Procesos Productivos Clasificacion De Los Procesos Productivos Images

Para asegurarnos de que esté actualizado, hemos elaborado un glosario completo de planificación de eventos con los términos esenciales utilizados en la industria de eventos. Mantenga cerca esta lista de definiciones de eventos, términos y terminología y estará listo para cualquier tendencia o innovación que pueda traer el futuro. 1.
Diagrama De Procesos

En este artículo te mostraré las etapas de un evento, desde su planificación hasta su ejecución. Descubre cómo se desarrolla cada fase para garantizar el éxito de tu próximo evento.¡No te lo pierdas! Las Etapas Clave en la Organización de Eventos: Una guía completa para tu producción. Las Etapas Clave en la Organización de Eventos:. Las etapas fundamentales de un evento.
Los eventos y sus etapas

Suelen incluirse procesos aquí de Marketing o lanzamiento de nuevos productos. Procesos clave o procesos operativos . Son los procesos implicados directamente en el producto que desarrollas o el servicio que presta la compañía. Procesos de apoyo o soporte . Se trata de los procesos que servirán de soporte a los procesos estratégicos y clave.
¿Diferencia Entre Proceso Y Procedimiento? Open AI Lab

A continuación hablaremos acerca de las fases de planificación más efectivas, para que puedan servirte de guía. Son las siguientes: Investiga a los clientes. Elige el diseño del evento. Da el toque final a los detalles del evento. Planifica conjuntamente con tu equipo. Analiza los resultados. 1. Investiga a los clientes.
Mapa de procesos

Los eventos son una excelente herramienta de comunicación para las empresas, aportando valor, mejorando la imagen de marca. Organizar un evento demanda un gran esfuerzo que conlleva desarrollar un plan para lograr el objetivo empresarial o personal. Esta gestión implica un ciclo de actividades que se realiza durante el proceso de la.
Mapa De Procesos Que Es Definicion Y Concepto Economipedia Images Hot Sex Picture

Para cualquier duda, contacta con nosotros a informate@protocoloimep.com, o llamános al 900 901 683 . También puedes escribirnos un WhatsApp al 673 608 297 o rellenar este formulario. La organización de eventos es el proceso de diseño, planificación y producción de congresos, festivales, ceremonias, convenciones u otro tipo de reuniones.
Ejemplos De Procesos Productivos Images and Photos finder

Esto nos ayudará para organizar la seguridad, las acreditaciones, determinar el aforo, merchandising, etc. 4) Elegir el lugar y la fecha del evento. Uno de los factores más importantes es encontrar un lugar que nos ayude a transmitir el mensaje objetivo del evento y elegir una fecha que favorezca a la mayoría de nuestros invitados.
Descripcion de Procesos

Escribir una gran descripción de evento no sucede porque sí, requiere una verdadera habilidad. Asegúrate que tu escritura es tan buena como puedas usando estas tres herramientas de escritura: #1. ViaWriting y WritingPopulist. Es normal que las personas tengan complicaciones con la gramática, pero eso es excusa para dejar errores en tu trabajo.
Cómo hacer un Analisis de Procesos en tu Empresa (2022)

Divulgación. Empieza temprano a difundir tu evento. De esta manera, tendrás más visibilidad, atrayendo así a más participantes. Primero, crea el branding. En otras palabras, la gestión de tu marca o identidad visual que se reforzará a lo largo de la divulgación del evento. Estos son conjuntos de elementos que transmiten la personalidad.
Procesos vs eventos

Paso 4: Establece tu equipo de ventas. Paso 5: Desarrollar el Branding de tu evento. Paso 6: Detallar tu plan. Paso 7: Confirmar los oradores, expositores y patrocinadores. Paso 8: Asegura tu pila tecnológica. Paso 9: Desarrolla un plan promocional. Conclusión. Uno de los mayores desafíos cuando se está organizando un evento es la etapa de.
.